Automazione delle finestre per ventilazione naturale e sistemi di evacuazione fumo e calore (EFC)
02.12.2025 – MTS-Team
Le finestre automatizzate stanno assumendo un’importanza sempre maggiore negli edifici moderni, sia per la ventilazione quotidiana sia per funzioni legate alla sicurezza, come l’evacuazione di fumo e calore (EFC). Affinché un attuatore a catena funzioni in modo affidabile, è fondamentale una corretta progettazione.
Ma quali informazioni servono effettivamente per scegliere l’attuatore più adatto?
Tipo di finestra e senso d’apertura

Anta a ribalta verso l’interno

Anta a battente verso l’interno

Anta a sporgere verso l’interno

Anta a ribalta verso l’esterno

Anta a battente verso l’esterno

Anta a sporgere verso l’esterno

Anta a bilico verticale sinistra verso l’interno

Anta a bilico orizzontale verso l’interno

Lucernario verso l’esterno

Anta a bilico verticale destra verso l’interno
Dimensioni e peso dell’anta
Tipo di utilizzo
Tipo di montaggio e spazio disponibile
Specifiche elettriche / sistemi di comando / sensori

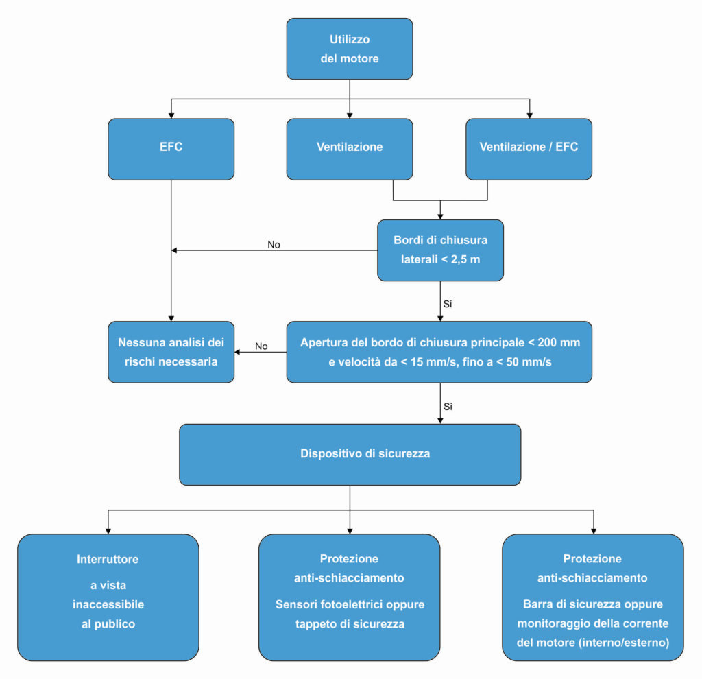
Evacuazione di fumo e calore (EFC)

Ventilazione

Sensore vento e pioggia
Funzioni di sicurezza e funzioni aggiuntive

La scelta di un motore a catena adatto per finestre richiede alcuni dati tecnici. Solo conoscendo questi dati è possibile selezionare un attuatore che funzioni in modo sicuro e affidabile.
