Automatisation des fenêtres pour la ventilation naturelle et le désenfumage
02.12.2025 – MTS-Team
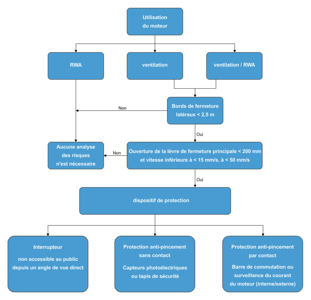
Les fenêtres automatisées prennent une importance croissante dans les bâtiments modernes, que ce soit pour la ventilation quotidienne ou pour des fonctions liées à la sécurité, telles que le désenfumage et l’évacuation de la chaleur (RWA). Afin qu’un entraînement à chaîne fonctionne de manière fiable, un dimensionnement correct est essentiel.
Mais de quelles informations a-t-on réellement besoin pour sélectionner un entraînement adapté?
Type de fenêtre et sens d’ouverture

Aile basculante vers l’intérieur

Battant pivotant vers l’intérieur

Vantaux s’ouvrant vers l’intérieur

Battant basculant vers l’extérieur

Battant pivotant vers l’extérieur

Battants s’ouvrant vers l’extérieur

Aile pivotante vers l’intérieur à gauche

Aile pivotante vers l’intérieur en bas

Aile de toit vers l’extérieur

Aile pivotante vers la droite
Dimensions du vantail et poids
Utilisation
Situation d’installation et contraintes d’espace
Spécifications électriques / Systèmes de commande / Capteurs

RWA-Panneau de commande

Bouton de ventilation

Capteur de pluie et de vent
Fonctions de sécurité et fonctions supplémentaires

Le choix d’un système d’entraînement adapté aux fenêtres nécessite certaines données techniques. Ce n’est qu’une fois ces données connues qu’il est possible de choisir un système d’entraînement fonctionnant de manière sûre et fiable.
