Fensterautomatisierung für natürliche Belüftung und RWA
02.12.2025 – MTS-Team
Automatisierte Fenster gewinnen in modernen Gebäuden immer mehr an Bedeutung sei es für die tägliche Lüftung oder sicherheitsrelevante Funktionen wie Rauch- und Wärmeabzug (RWA). Damit ein Fensterantrieb zuverlässig arbeitet, ist die korrekte Auslegung entscheidend.
Doch welche Angaben braucht man eigentlich, um einen passenden Antrieb auszuwählen?
Fensterart und Öffnungsrichtung

Kippflügel einwärts

Drehflügel einwärts

Klappflügel einwärts

Kippflügel auswärts

Drehflügel auswärts

Klappflügel auswärts

Wendeflügel links einwärts

Schwingflügel unten einwärts

Dachflügel auswärts

Wendeflügel rechts einwärts
Flügelgrösse und Gewicht
Nutzung
Einbausituation und Platzverhältnisse
Elektrische Vorgaben / Steuersysteme / Sensoren

RWA-Bedienstelle

Lüftungstaster

Regen- und Windsensor
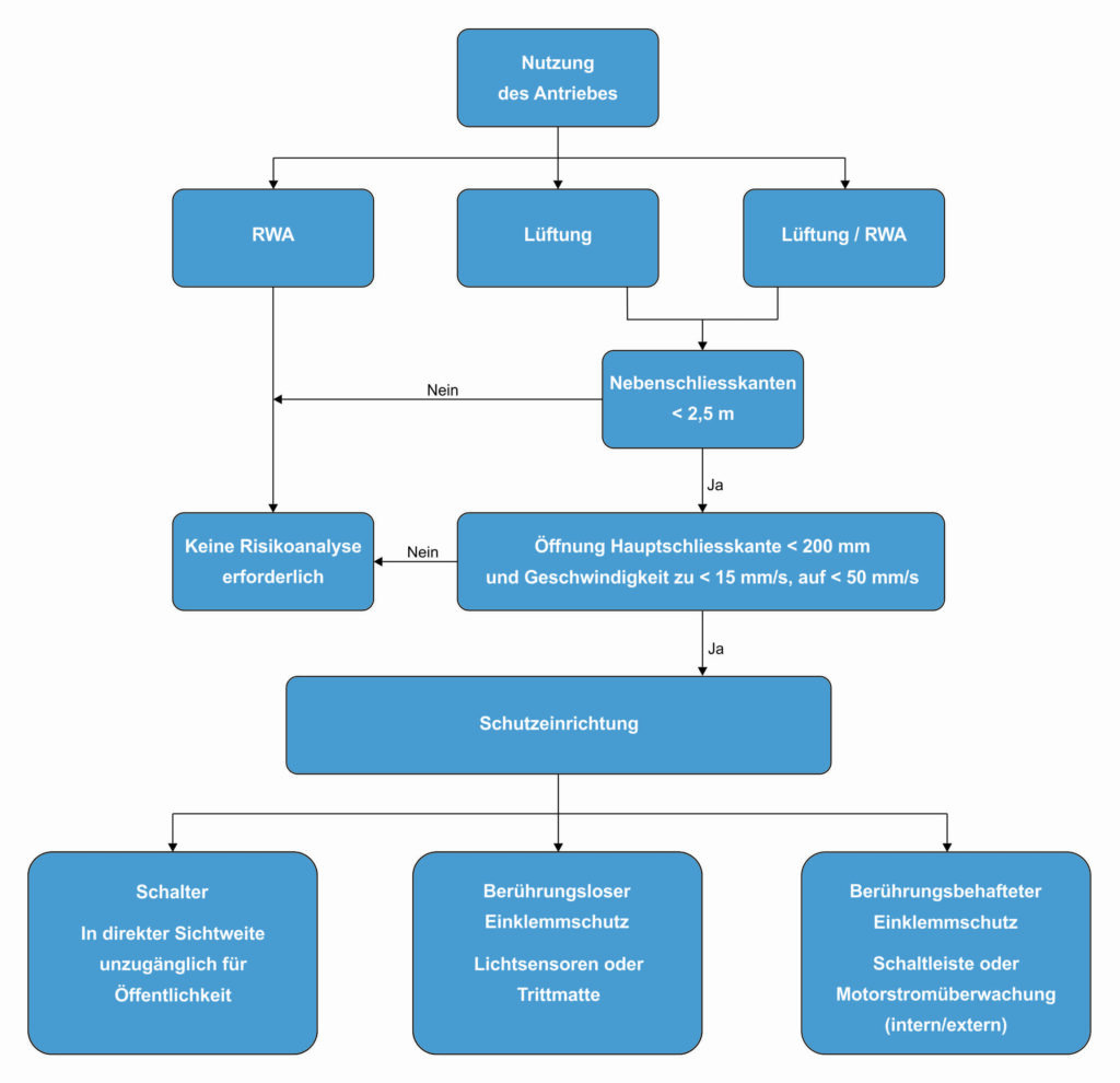
Sicherheits- und Zusatzfunktionen

Die Auswahl eines geeigneten Antriebs für Fenster erfordert einige technische Daten. Nur wenn diese bekannt sind, kann ein Antrieb ausgewählt werden, der sicher und zuverlässig funktioniert.
